GENRE SPECIFICATIONS
ROLE : Game Design, Level Design
TAGS : Action-Adventure
VIEW : 3rd Person
ENGINE : Unreal Engine 4
PLAYERS : Singleplayer
DURATION : 15 Days
CALENDER : 2017
PROJECT DESCRIPTION
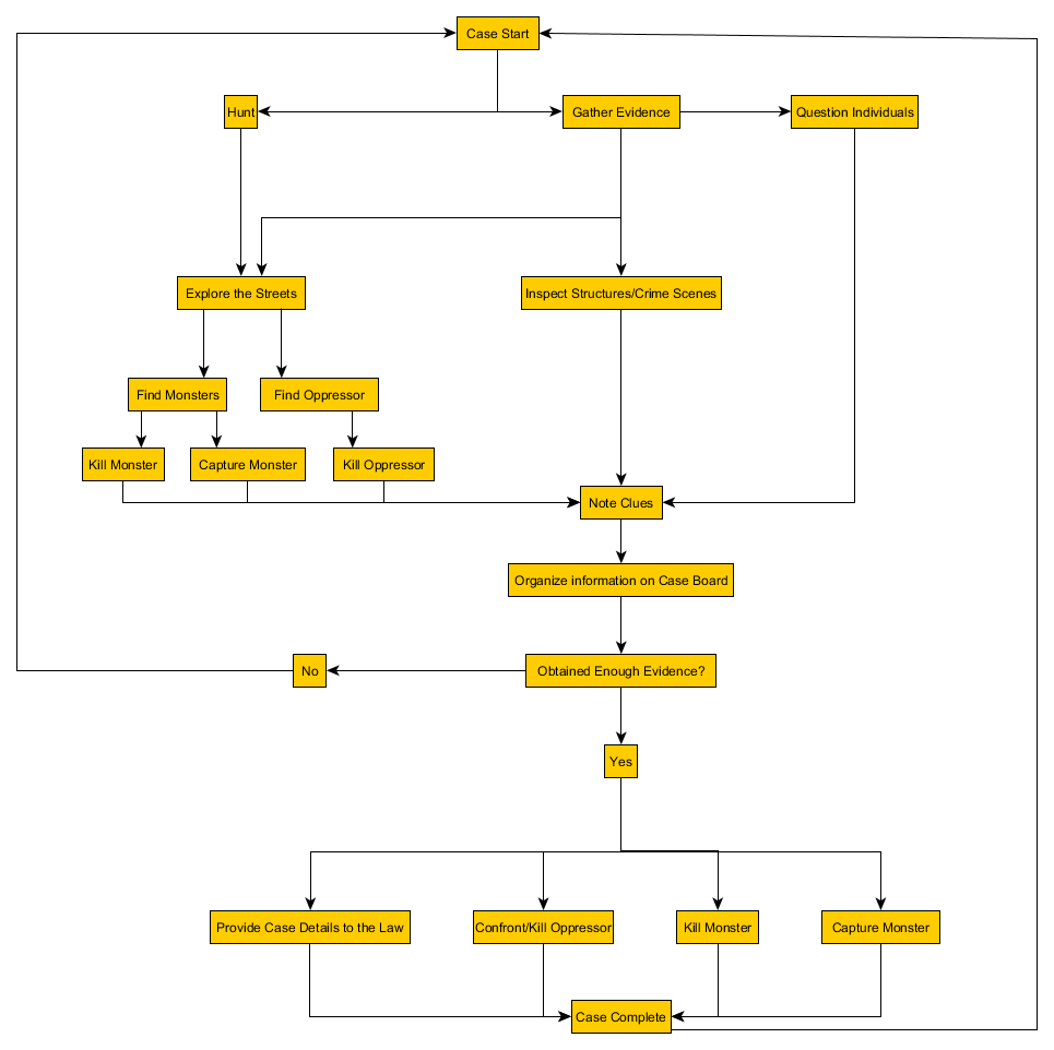
An action-detective game where players investigate crimes by day and deliver justice to the guilty by night.
Players must balance human investigative abilities with ferocious monster skills, allowing for diverse and creative approaches to solving cases.
This project was developed during a “Triple Intensive Week” at our university.
NARRATIVE
Through the shadowy, grimy streets of London, creatures prowl the night, preying on the weak and defenseless. As dusk falls, every man, woman, and child retreat indoors, fearing the monstrosities that hunt with ease under the cover of darkness.
Whispers of these creatures spread among the populace. Though their sightings are rare, their presence is unmistakable. Each morning brings cries of horror that echo through the city, a chilling wake-up call as mangled bodies of the previous night’s victims are discovered.
Grief and anger simmer among those who have lost their loved ones. Pushed to the brink, the people decide to fight back. Men and women of influence exploit the unrest, offering bounties for any evidence of the creatures—scraps of their skin, a chipped claw, anything that might reveal their existence.
Driven by revenge and the promise of reward, the people unite under the banner of the “Victim’s Watch.” Armed with rifles and torches, they patrol the night, determined to reclaim the streets.
For a time, their efforts seemed to work. The number of attacks diminished, and hope began to grow. But this brief calm was only the prelude to a storm. Two full moons later, the bodies return, more mutilated than ever, piling up in numbers that shatter any sense of safety.
The creatures retaliate with greater ferocity, making their message clear: this is their domain, and no one can challenge their reign. Fear once again grips the city as sightings increase and screams echo nightly.
What the people don’t know is that these creatures are not a natural scourge but a human-made horror. Those in power have long experimented on innocent citizens, mutating them into weapons to destabilize the monarchy. These same leaders now control the monsters that ravage the city, orchestrating the chaos for their own sinister purposes.
Hope emerges in the form of Norman Conray, a man who escaped their twisted facility. Determined to liberate the tortured souls he left behind and expose the truth, Norman seeks to dismantle the system of oppression and destruction that created the monsters.
A man of justice burdened by vengeance, Norman’s mission is clear: to end the horrifying experiments, bring down those responsible, and ensure no one else suffers the fate he endured.
His fight is not only for himself but for the city and the justice it desperately needs.
WHAT MAKES THE PROJECT UNIQUE?
- Alternative victorian era London / industrial age Britain re-imagined.
- Gameplay blend between human investigation & monster abilities.
- Freedom to solve cases in any way the player wants.
PROJECT PICTURES





VERTICAL SLICE SHOWCASE
MY EXPERIENCE
Game Design, Level Design, and Narrative Design.
As part of a team of three, I managed the mechanics, narrative, and level design, while the other two focused on programming, art, and documentation.
After establishing the game’s core foundations together, we distributed the workload among ourselves, always ensuring the project vision remained consistent.
Given the limited time we had to deliver the vertical slice, managing our scope was a significant challenge. However, due to sheer will and determination, we successfully created a high-level concept prototype that demonstrated the potential for further development.
TOOLS
- Unreal Engine 4
- SketchUp
- Word
- PowerPoint
- Excel
- Photoshop
- Visio